반응형
The Effects of Morality and Positivity, and Beyond!
(도덕성과 긍정성, 그리고 그 너머...! )
최정환 (2021), 대한 리더십 학회 (Korean Academy of Leadership) 2021 추계 학술 대회 발표 자료
20210917_Daehan_Leadership_Ver2.pdf
2.58MB

안녕하십니까.
미국 Kean University의 중국 Wenzhou campus 경영학과 학과장으로 있는 최정환 입니다.
오늘 제가 말씀드릴 주제는 ”도덕성과 긍정성이 사회적 기업가 정신에 끼치는 영향, 그리고 그 너머…” 입니다.

제 소개를 간략히 하자면, 제 주된 연구 및 전문 분야는 인사관리, 인재개발, 리더십, 조직개발입니다.
좀 더 자세히 말씀드리자면, “어떻게하면 사람들 스스로 알아서 일하게 할 수 있을까?” 라는 주제에 대해 계속 연구하고 고민하고 있는 중입니다.

혹시 이런 말을 들어보신 적이 있으실 겁니다.
“말을 물가로 끌고 갈 수는 있어서, 억지로 물을 마시게는 못한다”
아마도 현장에 계신 분들을 더더욱 공감하실지 모르겠습니다.
나도 바빠 죽겠는데, 직원들이 알아서 일은 안해오고 오더나 기다리고 있고,
혹여, 시킨 일이라도 제대로 해오면 다행인데, 엉망진창이고.
그런데 말입니다. 직원들은 또 어떻게 생각할까요?

관리자들이 직원들에게 보다 더 많은 자기 주도적 참여을 바라는 반면,
직원들은 현장에서 더 많은 “자율” 과 “권한” 을 요구하게 됩니다.
내가 저 부장님만 아니어도,
내가 저 교수님만 아니어도,
내가 저 인간만 아니어도,
이러면서 불만만 늘어나는 거죠.
이런, 관리자와 직원간에 갈등을 어떻게 해결하고 직원들 스스로 알아서 일하게 할 수 있을까에 대한 답을 구하고자, 직원 자율행동과 관련있는, 자율적 업무환경과 개개인의 긍정성의 영향을 한국 대기업 임직원을 대상으로 연구조사했었습니다.
여러분은 어떻게 생각하시나요? 업무환경이 문제였을까요? 아니면 개개인의 긍정성이 문제였을까요?

제가 알아낸 건, 직원들은 직접적인 업무환경의 요인보다는, 개개인의 긍정성을 통한 간접적 요인이 훨씬 본인들의 자율행동에 영향을 크게 끼치는 것입니다.
쉽게 말해보자면, 업무환경이 아무리 좋아도, 본인들 마음가짐이 긍정적이지 않다면 스스로 알아서 일하려 하지 않는 다는 것이죠.

조금 더 자세히 살펴보자면,
관리자와 직원간의 관계까지 고려해보면,
직원들은 긍정성을,
관리자들은 업무환경에 민감하다는 것을 알아냈습니다.
반면, 직원들은 업무환경엔 무감각하고, 관리자들은 이미 충분히 긍정적인 경우가 많습니다.
그러나, 현장에서는 그 반대로 직원들에게 자율적 업무환경을 만들어 준다고 여러가지 노력들을 합니다만,
사실 그런 것 보다는 관리자들의 명확한 업무지시과 방향성 목표 설정들, 즉 다시말해 리더십이 중요하다는 것이라 생각하게 됩니다.
이렇듯 저는, 주로 “사람들의 동기부여, 자율적 참여, Self-Leadership, 혁신행동” 에 대해 연구하고 있습니다.
이와 같은 연구 주제 중, 최근엔 “사회적 기업가 정신 - Social Entrepreneurship “ 에 대한 것을 연구하고 있습니다.

저 자신 미국 University of Illinois Urabna-Champaing 에서 공부할 때, 당시 조그만 캠퍼스 타운인 Urbana-Champaign 지역 경제 활성화를 위해
Urbana-Champaign Smiles 라는 지역화폐운동을 만들어 성공시킨 적도 있고,
본래 엔지니어 였다가, 독일에서 MBA를 마친 후 경영전략 분야에서 일하면서 느꼈던 “공공재로서의 리더십” 이란 문제의식을 가지고 지속적으로 “공공선과 사회를 위한 보다 나은 전략적 리더십” 연구의 일환으로 사회적 기업과 사회적 기업가 정신에 대한 것을 연구해오고 있습니다.
그런데, 아마도 중국에서 무슨 사회적 기업이나 사회적 기업가 정신이냐? 라고 의문을 가지신 분도 있으리라 생각합니다.

하지만, 잠깐 생각해 보시면, 사람들이 돈이 많아지고 시간적 여유가 생기면 자연스럽게 삶의 의미를 생각하게 되고,
그 결과로 사회에 도움이 되고자 하는 마음이 생겨나는 것이 당연하지 않을까요?
이런 맥락에서 중국의 많은 중산층 이상에서, 사회적 기업에 대한 관심이 많아 지고 있습니다.
물론, 우리가 일반적으로 알고있는 사회적 기업, 즉 NGO (비정부기구) 나 NPO (비영리기업) 와는 형태가 좀 다를 수 있습니다.
그리고, 중국 당국에서 아직까지 사회적 기업을 준정부기구나 정부관련단체처럼 여기고 통제하려고 하는 경우도 많습니다.
그리나, 큰 흐름은 ‘중국 경제 규모가 커지고, 중산층과 부유층이 증가하면서, 다양한 사회문제를 해결” 하기 위한 방법으로 민간의 사회적 기업에 대한 관심이 늘어나고 있는 것 또한 사실입니다.

이러한 사회적 기업에 대한 연구 수요에 발맞춰,
제가 2017년부터 Kean University 뉴저지 본교와 Wenzhou campus 교수님들과 연구원들을 모아, Center for Social Enterprise & Charity (사회적 기업 센터)와 International Social Entrepreneurship Research (국제 사회적 기업가 정신 연구소)를 설립하고 운영하고 있는 중입니다.

사회적 기업 연구 중, 제가 최근에 하고 있는 연구는 “왜, 어떻게 사회적 기업가 정신이 만들어지는가?” 에 대한 것입니다.
일단, 사회적 기업이란 ‘사회적 가치 창출을 위한 공적, 사적 영역에서의 혁신 활동” 이다 라고 할 수 있겠습니다.
사회적 기업가 정신이란, 이런 사회적 기업을 하기위한 동기라 할 수 있습니다.
그럼, 사회적 기업가 정신은 왜 만들어 질까요?
대체로, “도덕성” 이 사회적 기업가 정신에 큰 영향을 끼칠거라고 생각을 하는 것 같습니다.
아무래도 윤리의식이나 도덕성, 사회에 대한 정의감이 높은 분들이 사회적 가치 창출에 큰 관심을 가지게 되고 이것이 사회적 기업 활동에 참여하게 된다는 것이죠.
그런데 정말 그럴까요?
제 개인적인 사회적 기업 경험에 따르면 꼭 그렇지만도 않다는 생각이 들었습니다.
제가 미국 Urbana-Champaign 에서 지역화폐운동을 할 때, 제가 만든 사회적 기업에 도움을 주십사 그 윤리, 도덕성, 정의감이 높다고 생각되던 “교회, 학교, 비영리기구, 비정부기구, 자선단체, 대기업" 등에 제안서를 들고 많이 부탁드리고 다녔습니다. 안타깝지만, 거의 대부분 그런 단체에서는 말은 많이 해주셨지만, 실질적 도움을 주지 않으셨죠. 오히려, 엉뚱하게도 윤리도덕과는 거리가 있어 보이는, 담배가게, 철물점, 비디오 가게, 조그만 상점들, 술집, 이민자 단체 등 사회적 약자 그룹의 도움으로 제 사회적 기업이 성공적으로 운영되기 시작했던 기억이 있습니다.
자, 그럼 도덕성 이외에 다른 것도 사회적기업가 정신 형성에 중요하다는 게 아닐까요?

긍정성이란 것이 아마도 사회적 기업가 정신형성에 큰 영향이 있을지도 모른다고 생각을 해봤습니다.
왜냐하면, 앞에 제 연구에서도 알아내었든, 사람들의 행위에 보다 더 직접적인 영향을 끼치는 심리적 요인 중 하나가 바로 긍정성 이었고, 혹시 이런 긍정성이 사회적 기업을 하기 위한 동기부여에도 큰 영향이 있을꺼라 생각을 했던 것이죠.
"Broaden and Build" 이론에 따르면, 긍정적인 사람들은 주로, 보다 더 넓게 보고, 적극적으로 해결책을 찾아가는 경향이 있기 때문입니다.

기존 연구에 따르면, 도덕성과 사회적 기업가 정신간에 상관관계는 명확하지 않게 나옵니다. 어떤 연구는 양의 관계로, 어떤 연구는 음의 관계로, 어떤 연구는 관계없음으로 나오는 등 명확하지 않습니다.
또한, 사회적 기업가 정신 형성에 긍정성이란 요인에 대한 연구도 없었습니다.
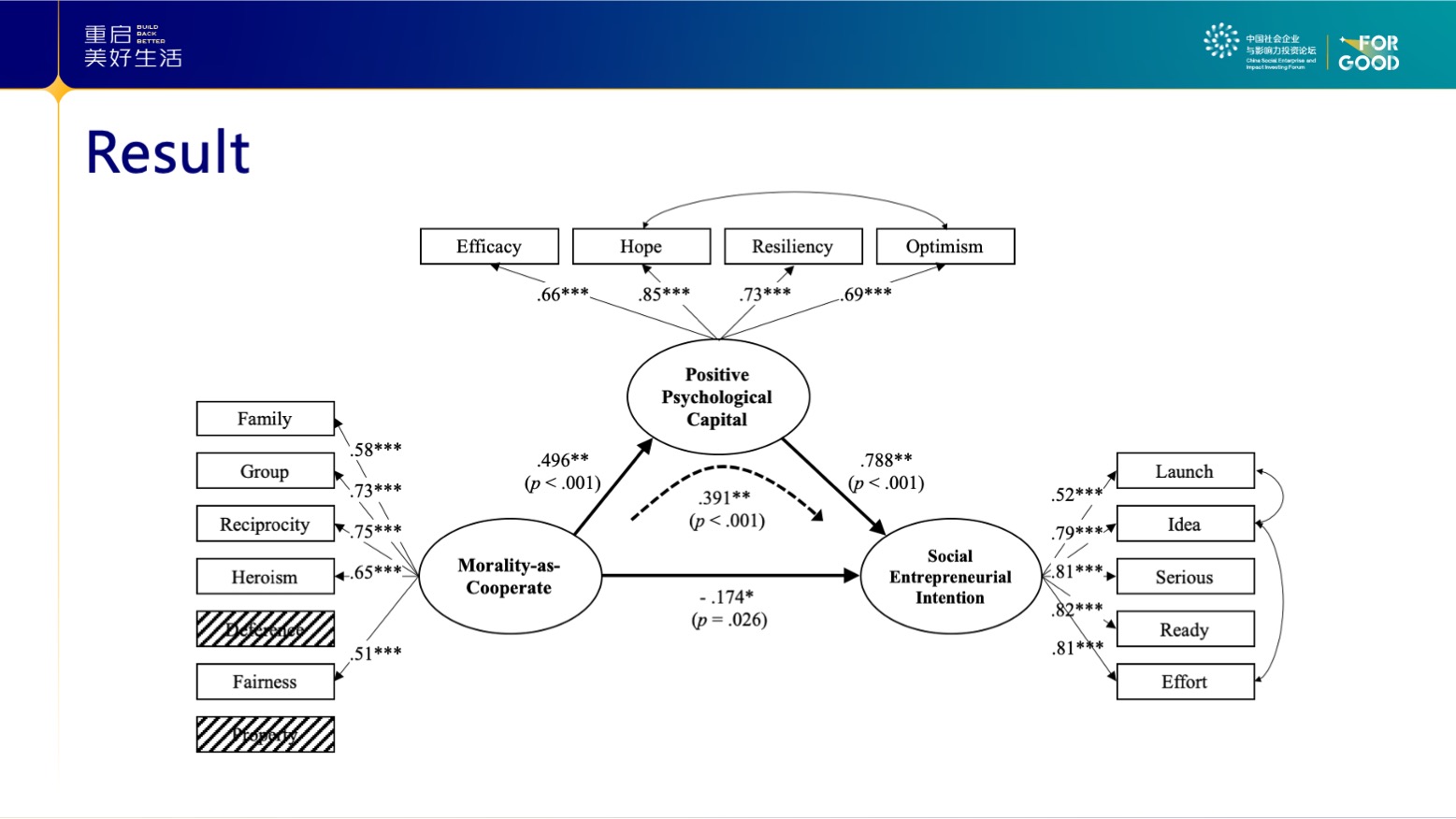
그래서, 도덕성과 긍정성을 함께 고려한 그림과 같은 Conceptual Model 을 제시하고 검증해나가기 시작했습니다.
간단히 말하자면, 사회적 기업가 정신 형성에 도덕성과 긍정성의 직, 간접적 영향을 조사하였습니다.

도덕성은 Morality-As-Cooperate (협동으로서의 도덕성)이라는 7가지 보편타당한 도덕적 영역을 측정하였고,
긍정성은 4가지 긍정요인을 바탕으로한 긍정심리자본 이란 것을 측정하였으며,
사회적 기업가 정신은 사회적 기업가 의도를 측정하는 다섯가지 설문으로 구성하였습니다.

제시한 모델의 검증을 위해, 모 미국대학 Business School 4학년 졸업반 학생들 전체 340명 학생에 대해 설문을 실시하였고, 응답율은 73.2% 였습니다.
전체 응답한 졸업예정 학생 중 여학생이 67.5%, 남학생 32.5%, 그리고 75% 의 학생들이 대학원에 진학한다고 답했습니다.

구조방정식을 이용한 결과 분석 결과는 다음과 같습니다.
일반적 믿음과는 반대로, 도덕성은 사회적 기업가 정신과 “음”의 상관 관계가 관찰 되었습니다. 다시말해, 도덕성이 높은 사람일수록, 사회적 기업가 정신이 낮다고 할 수 있겠습니다 .
긍정성은, 예상했던 바와 같이, 사회적 기업가 정신과 직접적이고 중요한 "양" 의 상관관계가 관찰 되었습니다. 보다 긍정적인 사람일 수록, 사회적 기업가 정신이 높다고 할 수 있습니다.
여기서 재밌는 점은, 긍정성이 도덕성과 사회적 기업가 정신간에 “양”의 간접 영향, 즉 매개 영향이 있다는 점입니다.
도덕성은 직접적으로는 사회적 기업가 정신과 "음”의 상관관계가 있으나, 긍정성이란 매개 변수를 통해 “양”의 영향을 끼치기도 한다는 점을 발견했습니다.
이런 음과 양의 영향이 한꺼번에 있는 발견은 기존 연구들이 왜 혼란한 결과를 보였었는지에 대한 설명과 동시에,
긍정성 이란 새로운 매개 변수도 함께 고려할 때 사회적 기업가 정신 형성에 대해 좀 더 명확하게 알 수 있다는 점을 밝혔습니다.

원래, 도덕성과 긍정성의 사회적 기업가 정신에 대한 영향 연구는 사회적 기업가 정신 연구의 작은 부분이었습니다.
보다 큰 틀에서 사회적 기업가 정신의 형성에 대한 연구를 위해, 환경적 요인과 개인적 요인에 대한 모델을 바탕으로 연구를 시작했다가, 개인적 요인 중 도덕성과 긍정성에 대한 것 먼저 잠깐 연구를 진행했던 것이죠.
그래서, 최근엔 다시 통합적 모델에 대한 연구를 진행하고 있습니다.
그런데, 제가 연구했던 Sample들은 2019년 코로나 사태 일어나가 바로 직전이었습니다.
이후 아시다시피, 2019년 12월 부터 시작된 코로나19 사태는 우리 사회에 엄청난 영향을 끼치고 있습니다.
그럼, 코로나19사태 이전과 이후, 사회적기업가 정신에는 어떤 변화가 있었을까요?

아직 자세한 것은 좀 더 자세한 분석을 해봐야겠습니다만, 간단한 Multiple Regression 분석을 가지고 혹시나 코로나 이전과 이후에 변화가 있을까를 살펴 봤습니다.
재밌게도, “환경적 요인” 에 대한 고려가 코로나 사태 이후에 거의 사회적 기업가 정신에 영향을 끼치지 않게 된 것을 알 수 있습니다. 그리고, 도덕성에 대한 영향도 적어졌구요.
하지만, 개인의 특성, 즉 personal attitude 와 긍정성은 여전히 큰 영향이 있는 것으로 보입니다.

분석을 진행하던 중, 코로나의 영향이 성별로 다른 점이 있을까 해서 확인해 보았습니다.
물론, 남, 녀 모두에게 개인적 특성, 특히 Personal attitude와 긍정성은 코로나 전, 후 모두 여전히 중요한 영향인자입니다.
하지만, 놀랍게도, 환경적 영향 (Environmental Factor)에 대한 고려가 코로나 이전, 여성분들께 중요한 영향인자였던 것과 비교해서, 코로나 이후엔 환경적 영향에 대한 고려가 거의 없어진 점을 발견했습니다.
이에 대한 제 잠정적 해석은, 여성 분들이 사회적 기업 활동에 참여하기 위해선 코로나 이전, 사회적 요인 즉, 사회적 지원이나 평판 등을 많이 고려 했었지만,
코로나 이후엔 이러한 사회적 지원에 대한 신뢰가 없어진 건 아닐까 하는 생각입니다.
코로나 방역으로 인해, 공권력이 사회적 기업활동이나 창의적 활동을 지원하기보단 억제하고 규제했던 것이 사회적 지원에대한 신뢰를 줄어들게 한 건 아닐까합니다.
추후, 더 자세하고 면밀한 연구를 진행해 나가도록 하겠습니다.

결론적으로 두가지만 말씀드려보겠습니다.
첫째, 긍정성을 개발하지않는다면, 도덕성에 기인한 사회적 기업가 정신은 발현되기 어렵다는 점입니다.
둘째, 코로나19 사태는 여성들의 사회적 기업가 정신에 큰 영향을 끼쳤다. 특히, 환경적 요인 중, 사회적 지원에 대한 신뢰가 많이 훼손 된 것이 아닐까 생각합니다.
따라서, 앞으로 스스로 알아서 사회적 가치를 만들기 위한 사회적 기업을 이끌어나갈 리더들을 계발하고 동기부여 하기 위해선, 긍정성 제고와 더불어 성별 다양성 또한 고려한 정책, 전략, 교육 훈련등이 필요하리라 판단합니다.

이상 도덕성과 긍정성, 그 너머에 대한 발표를 마치겠습니다.
경청해 주셔서 감사합니다.
2021. 09. 17일 최정환

================

댓글